Instance Verification Kit (IVK)
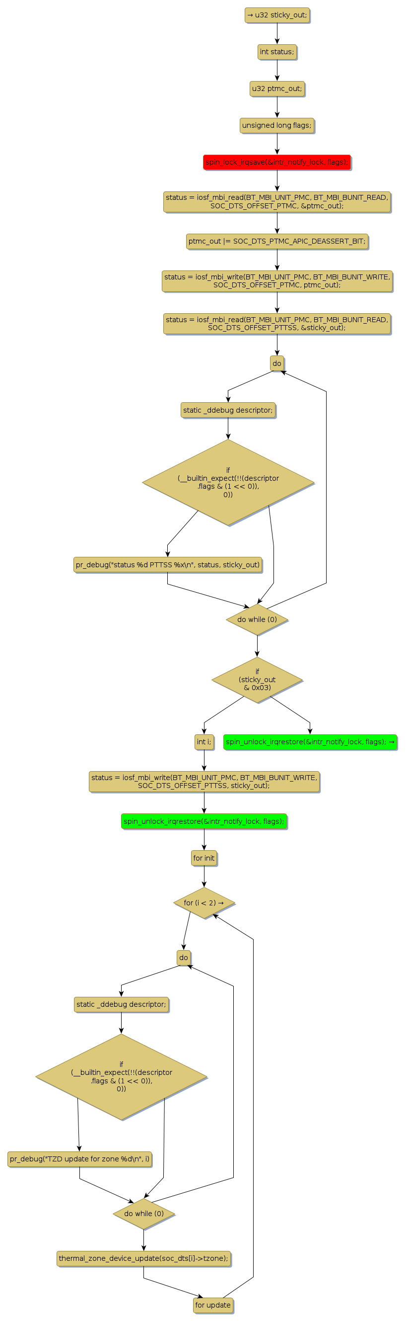
spin lock @ [8426+44+/linux-3.19-rc1/drivers/thermal/intel_soc_dts_thermal.c]
Instance Signature: intr_notify_lock
|
The Matching Pair Graph:
|
|
Function Name
|
Control Flow Graph (CFG)
|
Events Flow Graph (EFG)
|
Source Correspondence
|
|
proc_thermal_interrupt
|
|
|
[8326+22+/linux-3.19-rc1/drivers/thermal/intel_soc_dts_thermal.c]
|